产品展示
联系我们
深圳市恒昱控制技术有限公司
地址:广东省深圳市南山区西丽街道西丽北路丽新新围工业区
邮编:518000
手机:18675569263
传真:0755-23760534
电话:0755-23761162
MC 408网络式运动控制器
|
产品名称
| MC 408网络式运动控制器 |
产品描述
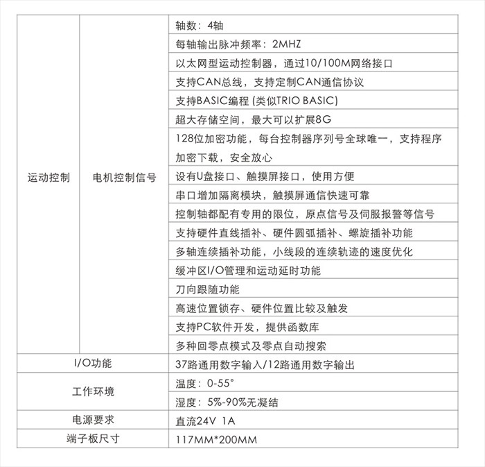
MC408控制器是恒S控制自主研发的基于10/100M以太网的通用型独立式运动控制器,可支持多个控制器和PC组成控制网络,网络中控制器的数里没有限制;也可应用于各种需要脱机运行的场合。本控制器可控制4个步进或伺服电机.具有敢高2MHZ脉冲频率、椭圆縲旋插补、空间圆弧插补、连续IO、插补延时、四轴直线插补、两轴圆弧插补、连续曲线插补、S形曲线速度控制等高级功能。
性能特点
♦4轴百兆以太网的通用型独立式运动控制器
♦支持CAN总线,支持定制CAN通信协议
♦多轴连续插补功能
♦小线段的连续轨迹的速度优化
♦128位加密功能,支持程序加密下载,安全放心
♦缓冲区I/O管理
♦运动延时功能
♦刀向跟随功能
♦37路通用数字输入
♦12路通用数字输出




•电子产品自动化加工、装配、测试
•半导体、LCD自动加工、检测 ♦激光切割、雌铣、打标设备

MC408四轴轨迹控制卡(可选配丨/0扩张模块)
上一篇:HY600自动型手振模拟平台
下一篇:HY 7800高性能轨迹运动控制
HY1400点位运动控制卡